炒股就看金麒麟分析师研报,权威,专业,及时,全面,助您挖掘潜力主题机会!
来源:中国基金报
见习记者 杨晨
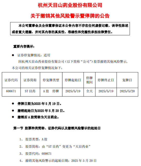
5月16日晚间,ST目药(证券代码:600671)发布公告称,上海证券交易所已同意公司撤销其他风险警示。根据安排,公司股票将于5月19日停牌一天,于5月20日复牌并撤销其他风险警示,撤销风险警示后,公司股票转出风险警示板交易。
公告显示,撤销风险警示后,该公司股票简称由“ST目药”变更为“天目药业”,股票代码仍为“600671”,股票价格的日涨跌幅限制由5%变更为10%。

先“去星”后“摘帽”
回溯2020年以来的公告,天目药业因财务表现、关联方资金占用、内部管理等原因,常年停留在风险警示板交易。
2024年6月14日,因经审计的净资产已转正,“*ST目药”成功申请变更为“ST目药”。当时,因持续经营能力存在不确定性等原因,该公司股票继续被实施其他风险警示。
本次风险警示状态的调整标志着天目药业正式转出风险警示板交易。本次“摘帽”的原因,主要是2024年度公司持续经营能力已得到改善。
公告显示,会计师事务所对天目药业2024年度财务报告进行了审计并出具了标准无保留意见的《审计报告》。同时,会计师事务所出具了《关于对杭州天目山药业股份有限公司2024年度财务报表出具上期导致非标准审计意见涉及事项消除的专项说明》,认为公司2023年度财务审计报告中持续经营存在不确定性涉及事项的影响已消除。
此外,会计师事务所已对天目药业2024年度财务报告内部控制有效性进行了审计,认可该公司的内部控制缺陷整改已完成。
天目药业表示,经公司对照《股票上市规则》进行自查,公司涉及的其他风险警示情况已经消除,且不存在退市风险警示及其他风险警示的情形,满足相关规定,可以申请撤销对公司股票实施其他风险警示的条件。
营收规模的隐忧
年报显示,2024年天目药业实现营业收入2.17亿元,同比上升78.44%,归母净利润为1524.58万元,扣非净利润为996.39万元,实现扭亏为盈,报告期末归属于上市公司股东的净资产为5238.39万元。
2025年一季度,天目药业的业绩延续了改善势头。当季该公司的营业收入为5229.35万元,较上年同期的2773.52万元增长88.55%;归母净利润为509.43万元,上年同期为亏损972.28万元,实现扭亏为盈。
公告提醒,公司股票撤销其他风险警示后,公司经营状况不会因此发生重大变化,但仍可能面临来自宏观环境、行业政策、市场变动等方面的风险。且公司2024年度经审计营业收入低于3亿元,请投资者注意投资风险。
资料显示,天目药业1993年在上交所上市,是杭州第一家上市公司,也是中国中药制剂第一股。公司聚焦中医药产业,现有药品制造、药品流通、中医诊疗、大健康四大业务板块。
截至5月16日收盘,该公司股价收报于13.52元/股,当日涨2.42%,总市值为16.46亿元。




发表评论
2025-05-17 16:06:44回复
2025-05-17 08:13:34回复