炒股就看金麒麟分析师研报,权威,专业,及时,全面,助您挖掘潜力主题机会!
来源:中国基金报
【导读】城地香江表示,预计相关可取得收入会为公司当年及以后年度带来积极影响
见习记者 杨晨
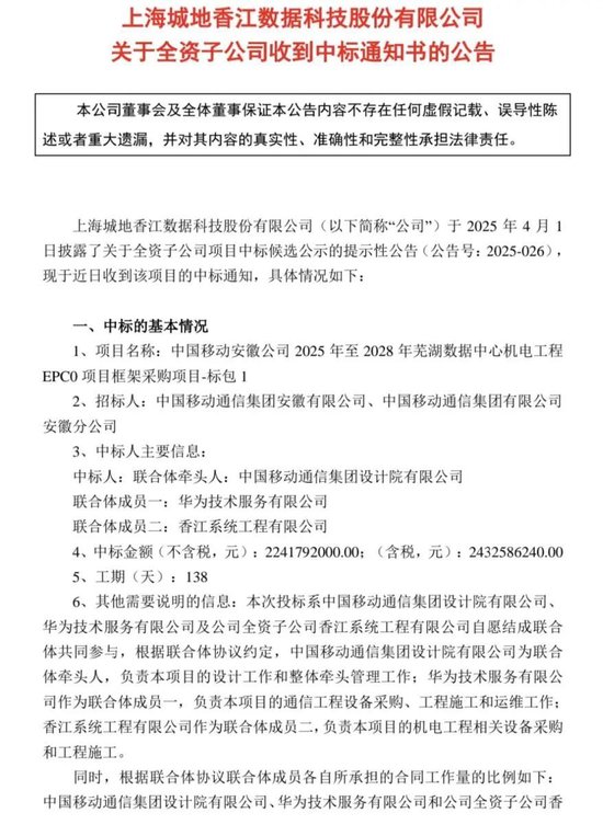
4月14日晚间,城地香江(股票代码:603887)发布公告称,公司全资子公司香江系统工程有限公司收到中标通知书,中标中国移动安徽公司2025年至2028年芜湖数据中心机电工程EPC0项目框架采购项目-标包1,中标金额为24.33亿元(含税),工期为138天。

本次投标系中国移动通信集团设计院有限公司、华为技术服务有限公司及香江系统工程有限公司自愿结成联合体共同参与,根据联合体协议约定,中国移动通信集团设计院有限公司为联合体牵头人,负责本项目的设计工作和整体牵头管理工作;华为技术服务有限公司作为联合体成员一,负责本项目的通信工程设备采购、工程施工和运维工作;香江系统工程有限公司作为联合体成员二,负责本项目的机电工程相关设备采购和工程施工。
同时,根据联合体协议,联合体成员各自所承担的合同工作量的比例如下:中国移动通信集团设计院有限公司、华为技术服务有限公司和香江系统工程有限公司的工作量比例初步为3%:42%:55%(具体比例以最终签订的合同为准)。
城地香江表示,公司全资子公司作为投标联合体成员之一,预计相关可取得收入会为公司当年及以后年度带来积极影响。
算力需求爆发
城地香江的转型正值算力需求风口。此前,城地香江于2025年1月5日公布中标中国移动呼和浩特数据中心算力基础设施建维服务采购项目(中标总金额为44.52亿元)。并在近两个月,连续公布了中国电信、河南空港智算中心等项目的中标候选公示情况。
天风证券发布研报称,国产算力保持高景气度,算力租赁以及智算中心需求激增。2022年中国智能算力规模为259.9EFLOPS(基于FP16计算),预计2027年达到1117.4EFLOPS,五年复合增长率达33.9%。高端算力资源稀缺,算力租赁具备高回报率。
城地香江原主业为房地产相关服务业务,后通过收购香江科技转型向数据中心全生命周期服务业务,并逐步落地上海临港、江苏扬州、仪征及太仓等多个数据中心的自持运营。公司已基本完成“去房化”,全面聚焦新兴的IDC(互联网数据中心)领域。
转型阵痛犹存
尽管订单充足,城地香江仍未摆脱业绩泥潭。2024年业绩预告显示,预计2024年度归属上市公司股东的净利润为-36000万元到-24000万元,与上年同期相比,亏损减少26097万元到38097万元。虽同比减亏,但公司连续两年亏损的局面尚未扭转。
对于亏损的主要原因,城地香江表示,为实现业务彻底转型,2024年继续保持房地产相关业务规模的收缩,导致相应的利润急剧下降。此外,2024年度因存量部分应收账款回款不及预期,致使公司应收账款减值影响进一步增加。

今年1月以来,城地香江股价已涨15.2%,4月14日涨2.46%,最新收盘价为18.34元/股。



发表评论
2025-04-15 07:26:23回复
2025-04-14 21:06:08回复