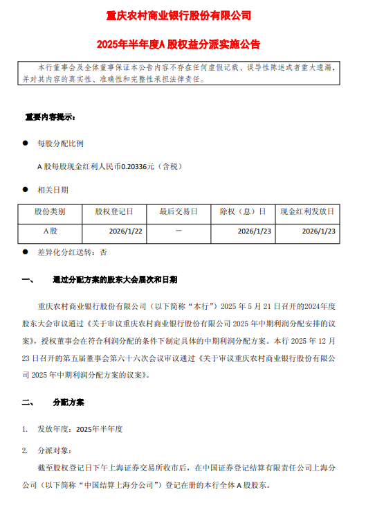
1月14日金融一线消息,渝农商行公告称,2025年半年度A股权益分派以总股本113.57亿股(A股88.44亿股)为基数,每股派现金红利0.20336元(含税),共派23.10亿元(含税),其中A股派17.98亿元(含税)。股权登记日为2026年1月22日,除权(息)日和现金红利发放日为1月23日。重庆渝富资本运营等6对象现金红利自行发放,其余委托中国结算上海分公司发放。不同股东类型扣税有别。



1月14日金融一线消息,渝农商行公告称,2025年半年度A股权益分派以总股本113.57亿股(A股88.44亿股)为基数,每股派现金红利0.20336元(含税),共派23.10亿元(含税),其中A股派17.98亿元(含税)。股权登记日为2026年1月22日,除权(息)日和现金红利发放日为1月23日。重庆渝富资本运营等6对象现金红利自行发放,其余委托中国结算上海分公司发放。不同股东类型扣税有别。



发表评论
2026-01-15 00:42:26回复
2026-01-14 19:27:22回复