炒股就看金麒麟分析师研报,权威,专业,及时,全面,助您挖掘潜力主题机会!
来源:中信建投证券研究
文|周君芝
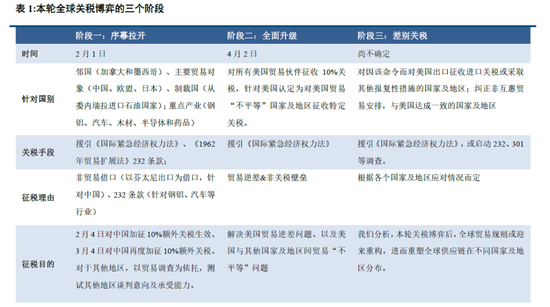
对等关税落地并不意味着关税博弈见顶,关税博弈正从阶段一(全面升级)走向阶段二(博弈深化)。
本轮关税大博弈有三个阶段,市场反应相同。
阶段一,市场定价特朗普关税不确定性。海外定价美国衰退,全球抢出口和避险,中国定价抢出口带动复苏预期和风偏修复。
阶段二,市场将定价旧关税框架重构引至全球制造冲击。预计全球定价更大范围衰退,中国定价关税影响,方向是基本面走弱、风偏回落、内需政策预期、国产替代。
阶段三,市场将定价全球生产秩序重塑和大分化。此间各国经济、政策和政治博弈交织融合,全球面临新型“滞胀”——滞在非美,胀在美国。市场或高度关注中美政策,滞胀压力能否撬开美国关税政策松动,中国能否迎来一轮资产负债表重塑。
点击小程序查看报告原文

4月3日(北京时间)特朗普公布新一轮加征关税结果。内容主要包括两个层面:其一,对全球征收10%的基准关税,4月5日生效;其二,对美国贸易逆差最高的60个国家或地区征收额外关税(中国34%,对欧盟20%,越南46%,中国台湾32%,日本24%,印度26%,韩国25%等),于4月9日生效。
全球风险资产大跌,中国AH股应声下跌,中债走牛,说明中外市场都在定价关税加征幅度大超预期。

一、我们首先需定性判断此次关税博弈的“能级”
超预期加税之后,市场开始困惑两个问题:
第一,对等关税落地之后,关税博弈进入缓释区,还是进入博弈深水区?
第二,全球是否因为经历过2018年那轮关税博弈,故对此次关税博弈敏感度下降?
2月特朗普开启第一轮关税博弈,4月对等关税落地意味着关税博弈已启动第二轮。如果说第一轮关税重点针对战略性产业(钢铁、铝、汽车等)以及重点目标国家和邻国,那么第二轮普加10%关税,以及对美贸易顺差国普遍被征高额对等关税,意味着此次关税博弈已全面升级。
对等关税刚落地,市场对未来关税博弈走向尚存分歧。有部分市场观点认为对等关税已经是偏高税率,未来美国将与各国保持谈判,很难见到再一轮全面关税升级,故对等关税之后,关税博弈烈度下降。我们认为,关税全面升级并不意味着关税博弈见顶。相反,本轮关税大博弈正从第二阶段走向第三阶段,从全面升级走向博弈深水区。
判断未来关税博弈走向,我们需要回归到一个朴素的问题:本轮关税博弈的终局如何?
特朗普在去年11月竞选之时,就已经公然宣布要发动一次全面而深刻的关税博弈。“关税”已成为特朗普执政标签之一。
市场对特朗普发动关税博弈的意图有多重解读,归总起来不外乎三个:①或以关税收入来平衡美国财政收支压力;②或以关税工具敦促制造业回流美国;③或借关税之手开展一轮中美产业博弈(一如上世纪70~90年代美日贸易战)。
不论特朗普发动关税博弈的初衷是什么,有一点比较确定:达成上述三重目的的任何一项,都意味着全球将经历一次较为深刻的关税博弈,幅度远超2018年。原因不难理解,2018年关税博弈之后,美国财政并未改善,制造业并未回流,并且中国制造业快速升级且出口占全球份额持续走高。所以想要达到任何一项目的,本轮关税博弈烈度要高于2018年。
我们曾在《是开始还是结束?论关税博弈三阶段》(2025年4月5日)中分析今年以来特朗普关税措施,给出判断:
特朗普关税措施最终指向一个方向,“利用规则、颠覆规则、重塑规则”,进而再造全球贸易新框架。
判断未来关税博弈走向,我们需要回归到一个朴素的问题:本轮关税博弈的终局如何?
特朗普在去年11月竞选之时,就已经公然宣布要发动一次全面而深刻的关税博弈。“关税”已成为特朗普执政标签之一。
市场对特朗普发动关税博弈的意图有多重解读,归总起来不外乎三个:①或以关税收入来平衡美国财政收支压力;②或以关税工具敦促制造业回流美国;③或借关税之手开展一轮中美产业博弈(一如上世纪70~90年代美日贸易战)。
不论特朗普发动关税博弈的初衷是什么,有一点比较确定:达成上述三重目的的任何一项,都意味着全球将经历一次较为深刻的关税博弈,幅度远超2018年。原因不难理解,2018年关税博弈之后,美国财政并未改善,制造业并未回流,并且中国制造业快速升级且出口占全球份额持续走高。所以想要达到任何一项目的,本轮关税博弈烈度要高于2018年。
我们曾在《是开始还是结束?论关税博弈三阶段》(2025年4月5日)中分析今年以来特朗普关税措施,给出判断:
特朗普关税措施最终指向一个方向,“利用规则、颠覆规则、重塑规则”,进而再造全球贸易新框架。
答案呼之欲出。不论从特朗普发动全球范围内的关税博弈的目的,还是就当下关税行为结果,施加普遍关税和高额对等关税,宣告二战结束以来构建的全球贸易规则根基开始动摇。
我们据此给定2025年关税博弈的“能级”判断——本轮关税并不普通,而是一轮试图颠覆二战之后贸易大框架的关税大博弈。
重塑全球经贸框架的方向能够行至多远,取决于美国经济能在多大程度上承受关税博弈的后果。
不论如何,本轮关税大博弈将尝试性走入第三阶段,也是博弈的深水区。
对等关税落地之后,全球股票大跌,纳指更是周度狂泄10个点,美债利率大幅下行,美股流动性甚至一度冲击黄金持仓,导致黄金价格也快速下跌。市场已用交易结果给出说明,当下全球也在恐慌并定价这是一轮超大规模的全球关税博弈。

二、本轮关税大博弈,或将经历三个典型阶段
2018年美国关税博弈只针对中国,此次加征关税针对国别范围更大、加征税率更高,涉及产品更广。自今年2月以来,特朗普已经开启了两轮关税加征。我们需要根据既有信息推演未来关税博弈方向及演绎脉络。
2月特朗普刚上任便开启了第一轮关税博弈,当时征加关税只针对墨西哥、加拿大和中国,征税产品更多集中在战略产业。对欧盟这一重要贸易伙伴,美国采用关税口头威胁。第一波关税博弈可以被视为一次典型的序幕拉开。
4月2日(美东时间)特朗普落地对等关税时提及,关税税率及范围后续仍有调整机会。而未来关税水平调整,取决于贸易伙伴国与美国在经济和国家安全事项是否达成充分一致,抑或采取报复性关税。而针对中国乃至过去作为贸易途径国的新兴经济体,第二波关税博弈全面加征关税,为未来双边关税调整做铺垫。
将前两次关税博弈的底层意图串联起来,我们可以勾勒出本轮关税大博弈的基本图景。
关税大博弈的演绎线索为,国别层面,先重点针对中国和邻国,再全面征收关税;产品层面,先战略性产业,之后关税几乎覆盖全部商品。
关税大博弈的发展阶段为,第一阶段(2025年2-3月),关税博弈序幕拉开;第二阶段(2025年4月),关税博弈全面升级;第三阶段(2025年4月及以后),差别关税博弈阶段。
即将到来的关税大博弈第三阶段(亦为差别关税阶段),我们预计美国将动用关税之外的多重工具,试图构建一套更加偏向美国利益的全球贸易新规则。
这套规则可以是在WTO基础上进行修正,也可以是在传统双边和小范围多边贸易规则上修订,甚至创造出新的小范围多边或者双边贸易规则。具体操作上美国将继续采用公告、反制、升级/和解方法,预计这一过程将带给全球两大不确定性,关税规则不透明,生产制造预期不稳定。


三、关税博弈三阶段,市场将如何定价?
关税博弈三阶段中,市场反应并不完全相同。
关税大博弈第一阶段,市场定价不透明的特朗普关税框架。
本轮关税截然不同以往,且特朗普关税框架缺乏透明度,实体经济的直观反应是率先开启一波抢出口,资本市场率先定价强劲关税冲击美国经济。
第一阶段关税博弈中,全球资产线索:①定价关税政策不确定,避险类资产(如黄金)走强。②美国资产定价衰退,资金从美股撤离,美债走强,美元走弱。③全球开启一轮抢出口和抢进口,全球制造业景气度短暂升温,需求敏感的铜等大宗价格走高。甚至原油,大趋势下行,但仍受益于抢出口而有阶段性博弈机会。
第一阶段关税博弈中,中国资产线索:①抢出口带动一轮经济复苏,出口向好改善企业和居民收入现金流,再带动一波内需修复。所以关税博弈第一阶段中国资产并未充分定价关税冲击,相反,因为抢出口而定价了一轮经济小反弹。②叠加货币流动性收紧,中国资产在关税博弈第一阶段中股强债弱。③美国定价衰退,中国定价经济小阳春,最终人民币汇率走强。
关税大博弈第二阶段,市场将定价既有关税规则破坏带来的全球制造冲击。
关税第二阶段也是关税全面升级阶段,超预期对等关税意味着战后建立的贸易规则框架被打破。全球制造业面临一轮前景并不明朗的关税规则重构。
第二阶段关税博弈中,全球资产线索:①关税博弈全面升级之后,战后关税规则体系面临重塑,全球制造在旧规则打破的框架内短期内面临生产不确定性,供应链脆弱性大幅抬升。②全球或将定价更大范围衰退,尤其生产制造优势较强国家(如新兴制造国家)。③因为生产制造走弱,拖累上游大宗表现。④美国和非美之间的经济差预期较第一阶段收窄,美元贬值或较第一阶段收敛。
第二阶段关税博弈中,中国资产线索:①中国或将定价一次出口导向板块景气走弱。②出口影响中国企业盈利预期,私人部门现金流走弱,进而影响内需景气。③中国资产在这一阶段中总体定价风偏回落、需求较第一阶段走弱、博弈内需政策预期,债券走牛。这一期间中国资产大概率呈现股弱债强格局。
关税大博弈第三阶段,市场将定价全球生产秩序重塑和大分化。
关税第三阶段侧重双边或小范围多边贸易协定重构。这既是一轮漫长的博弈,也是一次充满反制、谈判、和解/升级的复杂博弈。
第三阶段关税博弈中,全球资产线索:①关税规则重构本质上是新一轮全球政治博弈。②关税对美国经济的深度影响开始展现,届时美国或将经历一轮滞胀讨论。③虽然全球依然处于生产供应收缩时期,但全球供应链新格局开始显露苗头,资源输出国财政和经济收缩压力也将传导开去。④国际政治和国别间政策迎来大分化,全球进入一轮新型“滞胀”——滞在非美,胀在美国。美国能否抵抗一轮高额关税带来的国内滞胀压力,政策是否变盘,将是这一阶段全球资产关注焦点。
第三阶段关税博弈中,中国资产线索:①这一阶段市场表现整体与第二阶段偏类似。随着时间推演,中国在内需政策上能否真正迎来一次传统经济板块供给出清,即资产负债表重整,这是该阶段最需要关注的宏观变量。②全球供应链新格局开始显露苗头,中国部分具备绝对优势的产业或许开始重拾出口竞争优势。

1、关税冲击可能会对全球贸易格局产生深远影响。叠加别国可能加征报复性关税,全球经济复苏或受到拖累;
2、美国经济可能走弱,较高的关税水平或影响美国需求,美国经济可能加速放缓,甚至可能出现衰退,从而影响全球经济和资产价格。
3、全球地缘政治面临不确定性。关税可能对国家及地区间地缘关系造成深刻影响,而全球地缘政治冲突可能带来新的供给冲击,从而影响全球通胀和经济增长。地缘政治不确定性扰动全球经济增长前景和市场风险偏好。
4、关税可能带来的通胀影响美国货币政策,拖累全球经济增长和资产价格表现。



发表评论
2025-04-07 07:22:59回复