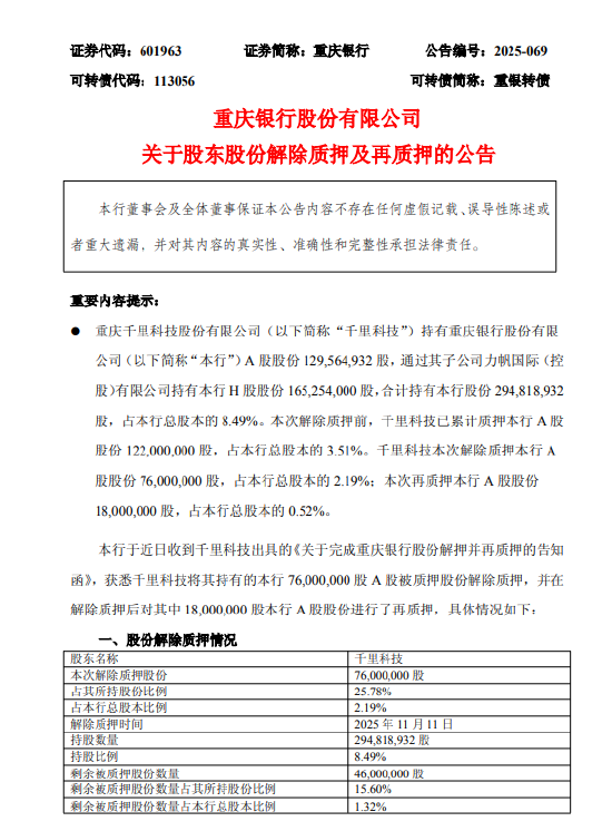
11月14日金融一线消息,重庆银行发布公告称,股东重庆千里科技解除质押7600万股A股,占公司总股本的2.19%,并再质押1800万股,占公司总股本的0.52%。此次股份质押完成后,千里科技所持本行股份质押比例为21.71%。
瑞银上调评级后特斯拉股价上涨,财报发布前市场关注AI潜力
沃什的美联储主席提名确认听证会下周举行 关键阻碍目前仍未消除
美股三大指数集体收涨 纳指连续十个交易日上涨
城堡投资CEO:若霍尔木兹海峡持续关闭,全球经济衰退将不可避免
欧洲债市:各期限收益率全线下行 市场下调对欧英央行的加息押注
新华社:运动员因何频遭网暴?全红婵案警示几何?
IMF:日本央行等主要央行暂无迫切必要加息
比特币涨超6%升破7.6万美元
发表评论
2025-11-15 02:44:53回复
2025-11-14 21:57:32回复
2025-11-15 02:43:34回复