炒股就看金麒麟分析师研报,权威,专业,及时,全面,助您挖掘潜力主题机会!
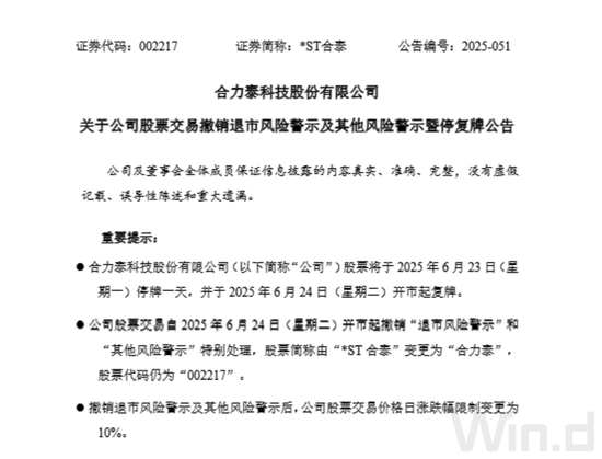
6月22日晚间,*ST合泰(维权)(002217)公告,公司股票将于6月23日停牌一天,6月24日复牌起撤销“退市风险警示”和“其他风险警示”特别处理,股票简称变更为“合力泰”。公司股票交易价格日涨跌幅限制变更为10%。
此前于4月29日,*ST合泰公告称,根据相关规定,公司向深交所提交撤销对公司股票交易实施退市风险警示及其他风险警示的申请。公司2024年度经审计的利润总额、归属于上市公司股东的净利润、归属于上市公司股东的扣除非经常性损益的净利润分别为16.34亿元、15.19亿元、-23.01亿元,且扣除后的营业收入为12.82亿元;报告期末经审计的归属于上市公司股东的净资产为18.56亿元。

公告显示,公司2024年度通过重整程序,实施出资人权益调整、引进重整投资人、以股抵债等方式,优化公司的财务结构、逾期债务得到有效化解,资产负债率由年初193.91%降低至27.52%,公司的净资产大幅增长,2024年末归属于母公司股东净资产为18.56亿元,公司资本结构得到显著改善,各项偿债类财务指标也随之改善,减少大额利息费用和违约金负担,公司的流动性得到明显提升。
实际上,*ST合泰净利润由亏转盈的主要原因为,公司通过重整程序进行了债务重组及资产剥离,实现重整收益。同时,净资产的转正和生产经营逐渐步入正轨,在此背景下,公司开始申请“摘星脱帽”。
今年1月,*ST合泰在业绩预告中直言,公司预计2024年归属于上市公司股东的净利润约10亿元至15亿元,相比去年同期大幅扭亏为盈,预计期末净资产转正,主要原因是公司重整计划已执行完毕。
资料显示,*ST合泰主营业务大致分为手机业务板块(包括触控显示类模组、光电传感类产品)、通用显示业务板块、柔性线路板业务板块(FPC)和电子纸业务板块,产品广泛应用于手机端、消费电子、智能穿戴、智能零售、智能汽车、智能制造等诸多领域。
据悉,外部经营环境继续承压的影响,导致*ST合泰未使用的融资授信额度被限制使用,从而造成暂时流动性资金的紧张,致使公司及部分子公司出现部分债务未能如期偿还或续贷的情形。
此前的公告显示,*ST合泰于2024年2月4日收到债权人福建华闽融资租赁有限公司的《告知函》,申请人以公司不能清偿到期债务并且资产不足以清偿全部债务,但仍具备重整价值,且具备与主要债权人开展自主谈判的能力为由,向福州中院提交了申请对公司进行重整及预重整的材料。
2024年3月1日,*ST合泰收到福州中院送达的《通知书》,福州中院决定对公司启动预重整,并指定合力泰科技股份有限公司清算组(下称“清算组”)担任预重整临时管理人。
*ST合泰2024年7月31日公告,公司已进入预重整程序,并已启动债权申报、重整投资人招募相关工作,公司正积极配合法院、临时管理人及其他各方开展公司预重整相关工作,依法履行债务人法定义务,积极与各方共同论证解决债务问题和未来经营发展问题的方案,相关工作正在有序进行中。
随着重整投资人的确定, *ST合泰重整事项迎来重要进展。2024年11月26日, *ST合泰公告,公司已与杭州骋风而来数字科技有限公司、四川发展证券投资基金管理有限公司、北京智路资产管理有限公司及其指定的北京紫光私募基金管理有限公司签署《预重整投资协议》。此次协议是公司重整程序的重要环节,有助于推进公司的预重整及相关工作。
在协议中,杭州骋风而来计划以0.8元/股和0.905元/股的价格分别获得2亿股和1.75亿股,合计支付3.18亿元。四川发展投资则计划以0.905元/股的价格获得2.25亿股,支付2.04亿元。智路资本及紫光基金也有类似的投资安排。重整完成后,投资人将成为公司的参股股东,但不获得控制权。
2024年12月30日,*ST合泰公告,公司为执行《重整计划》转增的43.63亿股股份已全部完成转增,公司总股本由31.16亿股增至74.79亿股。上述43.63亿股股份全部登记至公司管理人开立的合力泰科技股份有限公司破产企业财产处置专用账户,后续将由法院根据申请另行划转至公司及子公司江西合力泰科技有限公司的债权人和重整投资人证券账户。
2024年12月31日,福建省福州市中级人民法院裁定确认合力泰和江西合力泰重整计划执行完毕。



发表评论
2025-06-22 20:47:10回复
2025-06-23 07:34:54回复
2025-06-22 22:23:59回复