来源:东方财富研究中心 上周(3月23日至27日),A股三大股指经历周一的深跌后有所反弹,但仍悉数收跌,其中,沪指单周下跌1.09%,深成指跌0.76%,创业板指跌幅达1.68%。...
-
发布了文章 2026-03-30
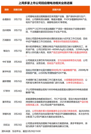
事关锂电池、绿色电力概念!多只核心标的透露最新业务进展
-
发布了文章 2026-03-18
郑州银行(06196.HK)拟3月30日举行董事会会议审批全年业绩
格隆汇3月18日丨郑州银行(06196.HK 宣布,董事会会议将于2026年3月30日(星期一 举行,藉以(其中包括 审议及批准本行及其附属公司截至2025年12月31日止年度之经审计全年业绩及其发布,并建议本行股息派发(如...
-
发布了文章 2026-03-07
被五角大楼贴上“供应链风险”标签的Anthropic 恐遭遇禁令
Anthropic面临失去大量美国政府业务的风险。此前,美国国防部指其构成“供应链风险”。 据合同与国家安全专家称,这类处罚从未针对美国公司实施,更何况是一家处于政府优先发展领域的前沿新技术公司。他们表示,五角大楼此...
-
发布了文章 2026-02-28
派拉蒙收购华纳兄弟探索,对CNN意味着什么?
在网飞出人意料地退出这场持续数月的竞购战后,派拉蒙如今已成为收购华纳兄弟探索(旗下包含 CNN)的明显赢家。CNN 的观众和读者或许正和 CNN 员工一样,思考着同一个问题:派拉蒙入主后,对 CNN 意味着什么?...
-
发布了文章 2026-02-25
招商证券:机器人公司集中亮相春晚 关注优必选等
招商证券发布研报称,上周一(16日)“年廿九”多家机器人公司集中亮相春晚,展示出色的运动控制和自主作能力。平衡控制、动态响应、稳定性提升巨大,今年机器人进入政策密集支持阶段。该行称,港股关注优必选(09880)、越疆(0...
-
发布了文章 2026-02-15
肿瘤药断供数月,患者“自费1万多元1瓶还买不到”!知名药企大门被贴封条,部分办公室已清空
近日,一则关于上海璎黎药业有限公司(以下简称“璎黎药业”)“大门被封”的消息在业内不胫而走。这家曾因研发出高选择性PI3Kδ抑制剂林普利塞片(商品名:因他瑞,以下简称“林普利塞”)而声名鹊起,并曾获得恒瑞医药2000万美...
-
发布了文章 2026-01-22
大行评级|野村:金蝶国际去年收入增长符合市场预期,维持“买入”评级
野村发表报告指,金蝶国际发盈喜,预计去年收入介乎69.5亿至70.5亿元,中位数70亿元,符合市场预期。全年净利润料介乎6000万至1亿元,意味公司五年来首度盈利,符合管理层预期。该行认为公司在订阅即服务(SaaS 转型的密...
-
发布了文章 2025-12-25
太阳能:公司小面积钙钛矿晶硅叠层电池效率目前已超过30%
快讯摘要 太阳能:公司小面积钙钛矿晶硅叠层电池效率目前已超过30% 每经AI快讯,有投资者在投资者互动平台提问:公司现在技术更新迭代方面...
-
发布了文章 2025-12-23
钟祥市茶园酒厂(个体工商户)成立 注册资本10万人民币
天眼查App显示,近日,钟祥市茶园酒厂(个体工商户)成立,法定代表人为陈坤坤,注册资本10万人民币,经营范围为许可项目:酒制品生产,酒类经营,食品销售。(依法须经批准的项目,经相关部门批准后方可开展经营活动,具体经营项目以相...
-
发布了文章 2025-12-21
突发利空!巨头“闪崩”
本周五金融市场动态多。因美国 11 月通胀数据超预期降温,提振降息预期,科技股反弹推动美股大盘走强,三大股指集体收涨,道指涨 0.38%,标普 500 涨 0.88%,纳指涨 1.31%,但周线涨跌不一。耐克因关税致二季度净...
-
发布了文章 2025-11-29
生成式人工智能:是破产界的效率利剑还是挖坑神器?
2025年10月,美国阿拉巴马州杰克逊医院(Jackson Hospital & Clinic)破产案中使用生成式人工智能伪造案例的闹剧终于落幕。 在该案例中,债权人代理律师凯西·普雷斯通(Cassie Pr...
-
发布了文章 2025-11-28
赣州市南康区枫鸣木业营业部(个体工商户)成立 注册资本5万人民币
天眼查App显示,近日,赣州市南康区枫鸣木业营业部(个体工商户)成立,法定代表人为彭伟坚,注册资本5万人民币,经营范围为许可项目:木材采运,道路货物运输(不含危险货物)(依法须经批准的项目,经相关部门批准后在许可有效期内方可...
-
发布了文章 2025-11-25
银行理财资金安全如何得到有效保障?
在当今金融市场中,银行理财凭借其相对稳定的收益和多样的产品选择,吸引了众多投资者。然而,理财资金的安全始终是投资者最为关注的核心问题。那么,银行是如何有效保障理财资金安全的呢?首先,银行在产品设计阶段就会进行严格的风险评估。...
-
发布了文章 2025-11-19
宁通信B:北京市中闻(南京)律师事务所关于南京普天通信股份有限公司2025年第二次临时股东会的法律意见书
宁通信B:北京市中闻(南京)律师事务所关于南京普天通信股份有限公司2025年第二次临时股东会的法律意见书...
-
发布了文章 2025-11-13
智通ADR统计 | 11月13日
智通财经APP获悉,周三,美股三大指数涨跌不一。恒生指数ADR下跌,按比例计算,收报26814.70点,较香港收市跌108.03或0.40%。大型蓝筹股涨跌不一,汇丰控股收报114.221港元,较香港收市涨0.64%;腾讯控...
-
发布了文章 2025-11-04
农业银行获Ping An Asset Management Co., Ltd.增持3604.2万股 每股作价约6.11港元
香港联交所最新数据显示,10月28日,Ping An Asset Management Co., Ltd.增持农业银行(01288)3604.2万股,每股作价6.1117港元,总金额约为2.2亿港元。增持后最新持股数目...
-
发布了文章 2025-06-28
如何理解市场因素与投资风险的关系?这种关系对投资决策有何影响?
在投资领域,市场因素和投资风险之间存在着紧密的联系,深入理解这种关系对于投资者做出明智的决策至关重要。市场因素是指影响金融市场整体表现的各种宏观和微观要素,而投资风险则是指投资者在投资过程中面临的损失可能性。市场因素涵盖多个...
-
发布了文章 2025-06-23
MOS HOUSE(01653.HK)预计年度亏损不少于约200万港元
格隆汇6月23日丨MOS HOUSE(01653.HK 公告,集团预计截至2025年3月31日止年度录得亏损不少于约2百万港元,而上年度则录得纯利约2.2百万港元。董事认为,预计亏损乃主要由于本年度收益减少及投资物业公平值变...
-
发布了文章 2025-06-12
衡阳市瑞泉新材料有限公司成立 注册资本100万人民币
天眼查App显示,近日,衡阳市瑞泉新材料有限公司成立,法定代表人为何美英,注册资本100万人民币,经营范围为一般项目:生态环境材料制造;新型膜材料制造;新型膜材料销售;涂料销售(不含危险化学品);合成材料销售;生物基材料销售...
-
发布了文章 2025-06-04
野村:京东集团-SW受外卖业务推动 4月总使用时长同比增56%
野村发布研报称,外卖投资推动京东集团-SW(09618)应用用户参与度提升。4月中国智能手机月活跃用户(MAS)同比增2.4%达12.6亿,与前几个月水平基本持平。总使用时长同比增长9.2%,增速较3月的8.5%进一步...












