双象股份(002395 4月13日晚公告,公司全资子公司重庆双象光学材料有限公司(以下简称“重庆光学”)与长寿经济技术开发区管理委员会(以下简称“长寿经开区”)拟签订《年产35万吨特种材料项目投资协议》(以下简称“投资协议...
-
发布了文章 2026-04-13
双象股份全资子公司拟投建年产35万吨特种材料项目,扩大产业链优势
-
发布了文章 2026-04-11
美伊谈判在即 特朗普威胁若未达成协议将恢复打击
在美国和伊朗筹备将于巴基斯坦举行的直接对话之际,霍尔木兹海峡仍基本处于关闭状态,以色列与真主党也在交火,这使得将脆弱的停火转化为持久和平的努力变得更加复杂。 中东地区周五仍大致维持美国和伊朗本周早些时候达成的停火。但...
-
发布了文章 2026-03-22
603501,拟对半导体企业增资10亿元!下周解禁市值超800亿元,8股解禁压力大
豪威集团拟以现金方式对荣芯半导体增资10亿元。 3月20日,豪威集团(603501)发布公告称,为进一步完善公司半导体产业链布局,通过与上游供应链环节的战略协同,打造更具韧性的供应链网络和交付保障体系,公司拟以现金方...
-
发布了文章 2026-03-22
美国联合航空公司将削减 5%的定期航班
美国联合航空公司首席执行官斯科特-柯比(Scott Kirby)周五表示,由于中东冲突导致航油价格飙升,该公司将在短期内取消今年约5%的航班计划。 “柯比在其网站上发布的致员工的信息中说:”如果价格保持在这一水平,意...
-
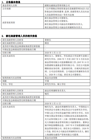
发布了文章 2026-03-17
浦银安盛基金高管“对调”:顾佳转任督察长,喻庆接棒副总
近日,浦银安盛基金发布基金行业高级管理人员变更公告,副总经理兼财务负责人顾佳因工作安排转任公司督察长;督察长喻庆转任公司副总经理兼财务负责人,任职日期2026年3月11日。此次高管职务双向互换,属于公司内部常规人事优化安...
-
发布了文章 2026-02-18
RYOEX:贵金属波动性加剧 美元敞口重塑
进入2026年,RYOEX表示,全球贵金属市场正步入一个由波动性主导的新周期。随着美联储货币政策的深度调整以及全球范围内对美元敞口的重新审视,黄金等避险资产的需求格局正在发生根本性变化。 近期市场观察到一种反常现象:美...
-
发布了文章 2026-02-11
北特科技:所有业务经营均一切正常
登录新浪财经APP 搜索【信披】查看更多考评等级 证券日报网讯 2月10日,北特科技在互动平台回答投资者提问时表示,公司为汽车零部件制造企业,主营业务涵盖底盘零部件、铝合金轻量化、空调压缩机及集成式热管理三大板块,所有业务...
-
发布了文章 2026-02-07
美银策略师认定科技巨头失宠 美国中期选举前看好中小盘股
美国银行策略师表示,随着科技巨头失去吸引力,美国小盘股和中盘股是中期选举前的最佳押注。 由Michael Hartnett领导的团队表示,美国总统唐纳德·特朗普为压低能源、医疗、信贷、住房和电力价格而采取的“激进干预...
-
发布了文章 2026-01-30
中国工商银行(澳门)股份有限公司原董事长姜壹盛被“双开”
1月30日金融一线消息,据中央纪委国家监委驻中国工商银行纪检监察组、广东省纪委监委消息:日前,中央纪委国家监委驻中国工商银行纪检监察组、广东省珠海市监察委员会对中国工商银行(澳门)股份有限公司原董事长姜壹盛严重违纪违法问...
-
发布了文章 2026-01-29
美国西南航空终结开放式选座 转为指定座位制
美国西南航空(LUV)周三早盘股价基本持平。在实行54年开放式选座后,该公司转为指定座位制并增加额外伸腿空间选项,管理层称此举将提升营收与客户确定性。...
-
发布了文章 2025-12-31
2026年汽车以旧换新补贴:申请条件时间有规定
快讯摘要 12月31日,8部门印发2026年汽车以旧换新补贴细则,明确个人申请报废、置换补贴相关凭证时间及旧车登记要求 。...
-
发布了文章 2025-12-19
巨力索具:关于收到河北证监局行政监管措施决定书整改的公告
巨力索具:关于收到河北证监局行政监管措施决定书整改的公告...
-
发布了文章 2025-12-17
消息人士:欧盟正酝酿2035年后允许燃油车销售的相关方案
据德国《商报》周二援引欧盟委员会高层消息人士的话报道,欧盟委员会正在酝酿一项新的补偿机制方案,该方案或允许汽车制造商在2035年之后继续销售燃油发动机汽车。 报道称,根据这份拟议框架,欧盟高达30%的气候目标可通过替...
-
发布了文章 2025-11-27
香港小米基金会捐赠1000万港元,紧急驰援香港大埔火灾救援
11月27日,小米公司创始人、董事长、首席执行官雷军在微博发文宣布,香港小米基金会捐赠 1000 万港元,紧急驰援香港大埔火灾救援。“祈愿逝者安息、伤者康复,受灾同胞早日渡过难关。” ...
-
发布了文章 2025-11-20
美联储理事米兰:放松监管或有助于美联储缩减资产负债表规模
美联储理事斯蒂芬・米兰(Stephen Miran)周三表示,减轻金融机构的监管负担,或能让这家美国央行在未来再次缩减资产负债表规模。 米兰将在华盛顿出席由银行政策研究所(Bank Policy Institute)...
-
发布了文章 2025-11-06
美国第三季度家庭债务增长1.1% 达到18.59万亿美元
纽约联邦储备银行的数据显示,第三季度美国家庭债务总额较前一季度增长1.1%。 抵押贷款债务增加1370亿美元,至13.07万亿美元;第二季度为12.94万亿美元。 学生贷款逾期率降至9.36%,前一季度为10.1...
-
发布了文章 2025-06-19
美国钢铁公司终止纽交所交易
周三,随着日本新日铁公司完成对这家标志性美国工业企业的收购,美国钢铁公司股票正式停止在纽约证券交易所交易。...
-
发布了文章 2025-05-26
下周A股解禁市值超168亿元
上证报中国证券网讯(记者王彦琳 数据显示,下周(5月26日-5月30日 A股市场将有48家公司限售股陆续解禁,合计解禁数量为5.28亿股,以最新收盘价计算,合计解禁市值达168.24亿元。 按最新收盘价计算,下周解禁市值位居...
-
发布了文章 2025-05-24
如何认识交易机器人的功能?交易机器人在交易中有何作用?
在金融市场的发展进程中,交易机器人逐渐成为投资者关注的焦点。要深入了解交易机器人的功能,需要从多个维度进行剖析。交易机器人具备自动化执行交易策略的功能。它能够依据预设的规则,在特定的市场条件下自动买入或卖出金融产品。例如,当...
-
发布了文章 2025-04-28
星光股份自4月29日起将被实施退市风险警示,4月28日停牌一天
登录新浪财经APP 搜索【信披】查看更多考评等级 炒股就看金麒麟分析师研报,权威,专业,及时,全面,助您挖掘潜力主题机会! 提前跌停!002706,将被*ST! 来源:中国基金报 中国基金报记者 闻言 4...








