格隆汇11月11日丨金龙鱼(300999.SZ 在投资者互动平台表示,公司目前没有健康食品研发AI大模型。...
-
发布了文章 2025-11-11
金龙鱼(300999.SZ):公司目前没有健康食品研发AI大模型
-
发布了文章 2025-11-02
法国总理勒科尔尼呼吁通过对话达成预算妥协
法国总理勒科尔尼呼吁与议员举行闭门对话,以推动预算案通过。但社会党领袖表示,该党不会认可当前版本的预算案。 政府需安抚社会党成员,因为后者已威胁称,若预算法案中未显著提高对富人的征税力度,将通过不信任动议迫使勒科尔尼...
-
发布了文章 2025-11-01
卢卡申科:“臭气熏天的欧洲”将为白俄罗斯清洁空气买单
白俄罗斯总统亚历山大·卢卡申科表示,由于本国森林资源创造的生态效益,“臭气熏天的欧洲”未来或需为享用的洁净空气向白俄罗斯支付费用。 卢卡申科强调,欧洲地区实际上已丧失这类生态资源,而自白俄罗斯境内飘送而去的洁净空气正...
-
发布了文章 2025-06-21
生猪套期保值与期权如何比较?比较结果对养殖企业有何启示?
在生猪市场中,养殖企业面临着价格波动带来的风险,生猪套期保值和期权是两种重要的风险管理工具。了解它们的差异并从中获取启示,对养殖企业至关重要。生猪套期保值是指企业在期货市场上进行与现货市场相反的交易操作,以对冲价格波动风险。...
-
发布了文章 2025-06-21
视频 | 高德信三年造假9.8亿元 北交所造假第一案
炒股就看金麒麟分析师研报,权威,专业,及时,全面,助您挖掘潜力主题机会! 来源:财中网 顶着“国家级专精特新”光环的高德信,实控人黄永权通过伪造合同、虚增研发支出等手法三年造假9.8亿元,期间却获政府补贴超600...
-
发布了文章 2025-05-12
中信证券:中美破冰会谈后贸易摩擦会如何演绎?
炒股就看金麒麟分析师研报,权威,专业,及时,全面,助您挖掘潜力主题机会! 中信证券研究 文|杨帆 玛西高娃 遥远 张黎阳 危思安 近期市场关注中美破冰会谈后贸易摩擦会如何演绎,本篇报告围绕此问题展开研究。...
-
发布了文章 2025-05-11
炜冈科技副总经理、鸿远电子监事会主席不幸逝世
登录新浪财经APP 搜索【信披】查看更多考评等级 炒股就看金麒麟分析师研报,权威,专业,及时,全面,助您挖掘潜力主题机会! 突发公告!两家公司高管,不幸逝世 来源:中国基金报 中国基金报记者 忆山 5月1...
-
发布了文章 2025-04-22
又一垄断实证?谷歌为Gemini AI应用预装向三星支付“巨额费用”
据法庭证词,谷歌(GOOGL.US 每月向三星电子(SSNLF.US 支付“巨额款项”,以换取后者在其手机和设备上预装谷歌的生成式AI应用Gemini,尽管该公司为安装付费的做法已两次被认定违法。 谷歌平台与设备合作副总裁P...
-
发布了文章 2025-04-17
美股暴跌!美联储重磅:不急于降息!
当地时间4月16日,美股三大指数大幅收跌。 英伟达发出的严厉警告令科技股承压。美联储主席鲍威尔称特朗普关税可能令控制通胀与经济增长同时受阻。世贸组织称特朗普关税不确定性令全球贸易前景急剧恶化。 道指跌699.57点,跌幅为1...
-
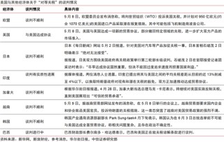
发布了文章 2025-04-09
超级组合拳来了!A股四个有利条件显现,资金无惧行情波动,坚定流入硬科技宽基!
超级组合拳来了!央行、类“平准基金”、“国家队”、地方国资、险资齐出手稳市场,上市公司掀起增持回购潮……关键时刻,多方力量正在形成合力,坚决维护中国资本市场稳定运行。 4月8日,上交所召开专题座谈会。与会机构一致表示...






