在日常生活中,车主们有时会因各种原因导致车险过期,面对这种情况,需要了解正确的处理方式。车险过期后,首先要明白会面临诸多风险。在交强险方面,它是国家强制要求购买的险种。若交强险过期,车辆上路一旦被交警查到,会被扣留车辆,车主...
-
发布了文章 2025-05-23
如何应对车险过期情况?车险过期处理有哪些方式?
-
发布了文章 2025-05-05
知行科技公布陶志新辞任非执行董事
知行科技(01274)发布公告,陶志新因有意投入更多时间处理其他事务已辞任非执行董事,辞任自2025年5月2日起生效。...
-
发布了文章 2025-05-02
欧佩克+会议后的价格反应与增产幅度及信息传递相关
BMI指出,市场广泛预期欧佩克+会在6月份连续第二个月加快石油增产节奏,不过价格所受影响或许取决于增产规模以及该组织就增产所传达的信息。 在全球贸易紧张局势的大背景下,超出先前计划的供应增长或许显得有些反常。 然...
-
发布了文章 2025-04-28
民调显示,特朗普上任近百日支持率下降
新的民调显示,随着特朗普上任接近 100 天,他的支持率正在下降,美国人对他为改革政府所采取的全面行动也越来越怀疑。 周日公布的三项民调显示,大多数美国人不认可特朗普的执政表现。据报道,在这三项调查中,他的支持率在...
-
发布了文章 2025-04-26
江西远能再生资源有限公司成立 注册资本170万人民币
天眼查App显示,近日,江西远能再生资源有限公司成立,法定代表人为单正芹,注册资本170万人民币,经营范围为一般项目:再生资源回收(除生产性废旧金属),再生资源销售,生产性废旧金属回收,再生资源加工,金属制品销售,有色金属合...
-
发布了文章 2025-04-26
厦门志冠科技有限公司成立 注册资本200万人民币
天眼查App显示,近日,厦门志冠科技有限公司成立,法定代表人为辜冠文,注册资本200万人民币,经营范围为一般项目:技术服务、技术开发、技术咨询、技术交流、技术转让、技术推广;科技推广和应用服务;鞋帽批发;鞋帽零售;鞋制造;鞋...
-
发布了文章 2025-04-08
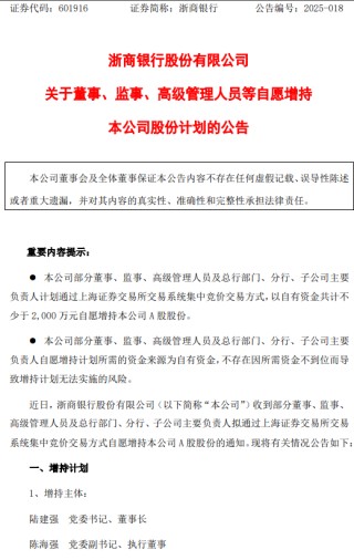
浙商银行:董事、监事、高级管理人员等拟不少于2000万元增持公司股份
4月8日金融一线消息,浙商银行今日公告称,公司部分董事、监事、高级管理人员及总行部门、分行、子公司主要负责人计划通过上海证券交易所交易系统集中竞价交易方式,以自有资金增持公司A股股份,金额不少于2000万元。增持目的基于...
1 2




